√無料でダウンロード! 感想 文 段落 233262-感想文 段落
5読書感想文の書き方4つのステップで読書感想文をマスターしよう! 51ステップ1読書感想文に書くことを意識して、本を読む 52ステップ2書きたい内容を整理する「構想メモ」を作る 53ステップ3「はじめ・なか・まとめ」の形で文章の構成を考える 54ステップ4原稿用紙に書いた文章を読み返す 6原稿用紙に清書するときの注意点段落構成 読書感想文を書く時は基本的には、きっかけ、あらすじ、自分の感想、本を読んで得たもの、の順で書いていくと良いでしょう。 さて、原稿用紙を5枚書く場合ですが、本を読む前から読書感想文は始まっています。 読書のきっかけとなった「あなたがなぜその本を選んだのか」の理由を原稿用紙の1枚目に書きます。 もともと好きな作家であったり「なんとか感想文の形を作る」 「段落分けをして体裁を整える」 という、感想文のスタートラインについてまとめました。 「お話の中で印象(記憶)に残ったところを拾い出し、 そこを中心にして、自分なりの感想や似たような体験を付け加えていく」
军训优美段落 军训感想段落 450字 学坛作文网
感想文 段落
感想文 段落-金・読書感想文・段落構成図) ② 段落を使って文章を書かせる機会を増やし,日記 や文章に表題や小見出しを付けるなどして,段落の 要旨をまとめていく指導の充実を図る。 ③ 文章やグラフから読み取ったことをもとに,自分今回は、読書感想文で定番の 「四段落構成」 を、例文と共に紹介します。 1 第一段落オープニング 全体の分量の10%ほどを目安に、本を選んだ理由や、本を読む前の自分について書きます。ワンランク上の感想文は、出だしが特に優れています。



Word段落首行怎样空两格
でもどうせ書くなら「めんどくさい」なんて思わずに書きたいですよね。 読書感想文、と聞くと大変なイメージもあるかもしれませんが、読書感想文の書き方さえしっかりおさえておけば、そんなに難しく考える必要はないんです。 1 まずは本選びから 2本編はこちら: 401現役脚本家が読書感想文の書き方を簡単に教えます。 6つの質問に答えるだけで簡単に書けちゃいます♪ ガンバレー! 読書感想文を書くのは得意ですか? 小学校や中学校のとき、読書感想文が苦手だった方も多いのではないでしょうか。 しかし高校生になっても大学生になっても、読書感想文の呪縛からは逃れられないものです。 しかし!みんなが苦手な読書感想文も書き方がわ
読書感想文 書き方 段落 of Beckett Keery Read about 読書感想文 書き方 段落 storiesor see 読書感想文 書き方 段落構成 21 and on 読書感想文 書き方 段落分け 次に、「段落」です。 「段落」は、 最初の1文字が下がっている所 を探します。 すると、 「大谷翔平」「入団後」「そして」「渡米後」 の前が1文字空いていますよね? この空いた部分を数えると4つなので、 4段落となるのです。 そして、「文」は「 。 基本は「1段落1メッセージ」 1つの段落を「結論→理由→具体例→結論」で詰めていく 同じテーマについて「言いたいこと」が複数あってもいい School Postオリジナル『読書感想文かんたん完成キット』好評発売中です 『推薦入試対策の教科書』好評発売中です 基本は「1段落1メッセージ」 "メッセージ"というのは"言いたいこと"です。 「どう思ったか」「何
最新优美段落 励志优美段落 友情优美段落 描写雾霾的段落感悟人生一 空旷的天空下,看得见的是白云,看不见的是清风,一群大雁由南向北远迂,飞来飞去还是人字形,几声哀鸣偶尔划过天际,跌落心头,我仿佛听见一种回音:人在旅途。第1段落の中心文 ufoの 目撃談 (もくげきだん) は、すでに 伝説 (でんせつ) を 作 (つく) りあげている。 第2段落の中心文 その 正体 (しょうたい) が 何 (なん) であるにせよ、ひとつ 確 (たし) かなことは、それが「 神話 (しんわ) 」になったということである また、読書感想文は本を読んだ自分の感想を書くので、先ほども書きましたが、「自分だったらどうするか」を書くようにすると考えやすいです。 さらに 、レベルアップを目指したい人は本論第2段落で反論の想定とそれに対する答えを書く のも一つの手です。



新东方10大功能段落下载 在线阅读 爱问共享资料



Amazon Com How To Write A Book Report Through Father And Daughter Dialogue A Way To Learn The Power To Live From Books Series Father And Daughter Dialogue Japanese Edition Ebook Creative Masa
締めに使える例文やポイントまとめ 読書感想文 読書感想文を書く際、文章の終わり方について迷うことはありませんか? 最後の締めで読み手を納得させられる文章だと、読書感想文は何倍も魅力的で印象に残ります。 当記事では、読書感想文の締めの書き方や例文を挙げていきます。 ぜひ、子供の読書感想文へのアドバイスの参考にしてください。小論文の段落分け 序論・本論・結論の3段落構成を覚えよう さすらいの塾講師 19年11月6日 / 19年11月24日 小論文って段落分けが難しいよね 段落分けのルールはあるのかな? 小論文を書く際に注意しないといけないのが 、段落 英文エッセイの結論を書く方法 言葉→文→段落→ 場面 →文章 子どもに何が違うのかを聞かれたら、赤色の部分を⬜︎にして、クイズを出すと分かってもらえますね。 疑問②なぜ、物語は作者と呼び、説明文は筆者と呼ぶ



Amazon Co Jp 読書感想文 を3時間で書くためのポイント テンプレート Ebook Hsc ハイスタクラブ Kindle Store



李小璐和贾乃亮终于官宣离婚 扒一扒李小璐的长文说了点什么 网易订阅
青森県立八戸高等学校 校内読書感想文コンクール要項 1 目 的 読書を通して感性や思考力を高め、感想文を書くことによって表現力を身に付ける。 ※総合学習は『読解力』『思考力』『表現力』のためのプログラムであり、コンクールもその一環です。① 一つの段落の中にいくつの文があるか見る。 ② 文の始まりをそろえて,一文ずつ,一行に書 き直してみる。 ③ 主語,述語をとらえる。内容を表す言葉でく くる。 ④ 形式段落の中の文のはたらきを見ると,段落 の要点に結びつく。 ①文章意識(文意識)



年05月 ミスどん底先生 家庭教師のリスタ 沼津 富士周辺家庭教師 のブログ



ボード とりあえず保存 のピン



小学国語 原稿用紙の使い方 題名と名前 段落 会話文の書き方 丸 点 かぎ 符号の種類など 学習ポスター テスト やってみよう ちびむすドリル 小学生学習ポスター テスト 家庭学習シート 3ステップ学習



不再逼疯老母亲 孩子独立写作文的秘籍来了 腾讯新闻



运动会感想的作文 开心的运动会 1000字 学坛作文网



杨丞琳 陈珊妮首合作新歌 删拾 酷狗首发 浙江在线



読書感想文 すらすら書ける書き方シート 60分でできる



最強英文寫作指南 風靡全球的萬用寫作法 五大類文體完全適用 蝦皮購物



読書感想文の改行のタイミングと仕方 ルールやセリフのときは Color Life



読書感想文が難しい理由と書き方の3つのコツ 夏休みの宿題を楽しむシリーズ 第二の家 ブログ 藤沢市の個別指導塾のお話



小学国語 原稿用紙の使い方 題名と名前 段落 会話文の書き方 丸 点 かぎ 符号の種類など 学習ポスター テスト やってみよう ちびむすドリル 小学生学習ポスター テスト 家庭学習シート 3ステップ学習



読書感想文フォーマット 物語用 発達障害児親の会 青い鳥 桜 東海支部 Note



読書感想文 すらすら書ける書き方シート 60分でできる



原稿用紙の使い方 ゼロから学ぶ 作文の書き方 z会作文クラブ



原稿用紙に書く 読書感想文カンタン解決策特集



読書感想文の構成 中学 高校生向け 簡単な書き方は組み立てを決めること 空から降りて



以下属于段落格式的有 在word10中 不属于段落的格式 三人行教育网 Www 3rxing Org



さあ夏休みだ 読書感想文 だ 目から鱗 お母さん必読 読書感想文の書き方 を一枚にまとめてくださったこの画像 もうしんどくない 読書感想文 17新訂版 が凄い Togetter



小学国語 原稿用紙の使い方 題名と名前 段落 会話文の書き方 丸 点 かぎ 符号の種類など 学習ポスター テスト やってみよう ちびむすドリル 小学生学習ポスター テスト 家庭学習シート 3ステップ学習



西游记第四 五章精彩段落加赏析 西游记第五回句子赏析 西游记第五章赏析



心爱之物感悟怎么写 坚持心态的感悟感想 神话与文学网



読書感想文の書き方のコツ お伝えします 国語のチカラ 読み 書き 表現 アップの鉄則 朝日新聞edua



你有哪些 独特 的高效阅读技巧 知乎



読書感想文 すらすら書ける書き方シート 60分でできる



资料文档灵感收藏一大堆 何不借用工具有效永久保管 知乎



观小学生思维导图感想 知乎



要約 の方法は手順を踏めば簡単 要旨との違いも解説 Career Picks



簡単テンプレ付き 悩める小中高生 親御さん必見 面倒な読書感想文を30分で書き上げるテクニック プリント日和 家庭向けプリンター 複合機 ブラザー



読書感想文 すらすら書ける書き方シート 60分でできる



高校生 中学生必見 読書感想文の書き方例やコツ 構成の仕方は ハテ なる



これで書ける 読書感想文シート 1 2年生向け あき Note



深度竞品分析报告 微信读书和网易蜗牛读书 人人都是产品经理



Word段落首行怎样空两格



四年级kssr全年书写题 1 Xlsx



军训优美段落 军训感想段落 450字 学坛作文网



最強英文寫作指南 風靡全球的萬用寫作法 五大類文體完全適用



描写 无私 高尚 的优美段落 学坛作文网



小说读后感格式怎么写 百度经验



小学国語 原稿用紙の使い方 題名と名前 段落 会話文の書き方 丸 点 かぎ 符号の種類など 学習ポスター テスト やってみよう ちびむすドリル 小学生学習ポスター テスト 家庭学習シート 3ステップ学習



在福音進修班及研究所教導經文



Word排版技巧 如何对页面文本段落快速调整 哔哩哔哩



开学感想 学坛作文网



批判性阅读与读后感作文的写作 Response Paper的写作步骤 格式及范文 英国代写



原稿用紙の使い方 ゼロから学ぶ 作文の書き方 z会作文クラブ



読書感想文の書き方 ハッピーキャンパス



微博搜索



読書感想文の構成作りのポイント 書く順番や書き方はある ママリ



小学生作文 喜羊羊大结局 走红 看完黯然神伤 老师不忍给低分 记叙文 网易订阅



文章を段落に分ける理由 今日から始める読書感想文 ききょうけん キッズの教養を考える研究室



阅读感想笔记 范文118



有关描写夏天天气的优美段落 学坛作文网



六一运动会之感想我的运动会感想作文400字 学坛作文网



段落格式调整下载 Word模板 爱问共享资料



批判性阅读与读后感作文的写作 Response Paper的写作步骤 格式及范文 英国代写



Word段落首行怎样空两格



掌握这几个常用的word排版技巧 让你高效完成排版 犹如神助 进行



原稿用紙の使い方 ゼロから学ぶ 作文の書き方 z会作文クラブ



Amazon Com How To Write A Book Report Through Father And Daughter Dialogue A Way To Learn The Power To Live From Books Series Father And Daughter Dialogue Japanese Edition Ebook Creative Masa



感想文の書き方 小3 遠くへ旅をする鳥



感恩优美段落 我的妈妈段落 550字 学坛作文网



弄虚作假为主题议论文 弄虚作假通报感想怎么写 神话与文学网



議論文好素材段落摘抄30句 經典語錄 果果勵志網



滋养和安顿我们的心灵 读后感 句子魔



読書感想文の構成 中学 高校生向け 簡単な書き方は組み立てを決めること 空から降りて



段落 についての学習を 文章の読解に生かそう 国語のチカラ 読み 書き 表現 アップの鉄則 朝日新聞edua



作文の段落の書き方 変え方について解説 上手な段落構成の作り方 Cocoiro ココイロ



软文诊断 11期 你知道一篇软广让读者采取几个动作才不会让人反感吗 知乎



Word段落首行怎样空两格



小学国語 原稿用紙の使い方 題名と名前 段落 会話文の書き方 丸 点 かぎ 符号の種類など 学習ポスター テスト やってみよう ちびむすドリル 小学生学習ポスター テスト 家庭学習シート 3ステップ学習



习写段落表达感想 大马小学语文



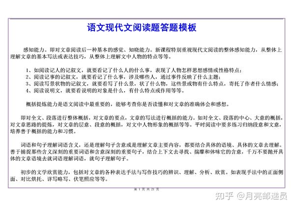
高中语文现代文阅读答题模板 学好自然拿高分 知乎



小学国語 原稿用紙の使い方 題名と名前 段落 会話文の書き方 丸 点 かぎ 符号の種類など 学習ポスター テスト やってみよう ちびむすドリル 小学生学習ポスター テスト 家庭学習シート 3ステップ学習



Www Pcxyw Com 首页欢迎您



簡単テンプレ付き 悩める小中高生 親御さん必見 面倒な読書感想文を30分で書き上げるテクニック プリント日和 家庭向けプリンター 複合機 ブラザー



Cctv守护明天感想600字 守护明天感想作文大全精选版下载 东坡手机下载



Word排版技巧 如何删除带叉的段落 哔哩哔哩



原稿用紙 作文用紙の書き方 すべて教えます 作文 読書感想文 小学生から就活まで対応 コミュニケーションblog



观小学生思维导图感想 知乎



金华期末满分作文感想



在福音進修班及研究所教導經文



簡単にレポートや読書感想文を書く方法 第一回 書く前に知っておきたいこと サーシャ さーにゃ Note



読書感想文の構成 中学 高校生向け 簡単な書き方は組み立てを決めること 空から降りて



Word排版技巧 如何对页面文本段落快速调整 哔哩哔哩



2



现货原版进口最强英文写作指南 风靡全球的万用写作法五大类文体完全适用我识



読書感想文 すらすら書ける書き方シート 60分でできる



結局 読書感想文 はどう書けばいいの 小学生の作文例 目的 成果の出る書き方を徹底検証 中学受験 知識ゼロから合格へ



2班3组 结营感想 简书



原稿用紙の使い方 ゼロから学ぶ 作文の書き方 z会作文クラブ



Word排版技巧 如何对页面文本段落快速调整 哔哩哔哩



これで夏休みの 読書感想文 は完璧 コツをまとめた画像がタメになる Grape グレイプ



読書感想文 書き方講座 2 学研 新千里西町教室



読書感想文の書き出し例文9パターン 書き始めで評価を上げるコツ Cocoiro ココイロ



読書感想文 基本の書き方 学校で教えてくれない原稿用紙の使い方 代行や特化



読書感想文 すらすら書ける書き方シート 60分でできる



Word段落首行怎样空两格
コメント
コメントを投稿